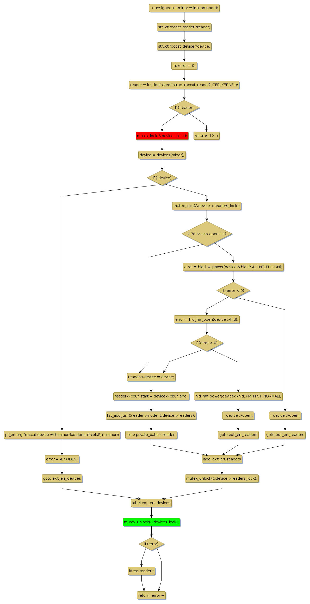
Instance Verification Kit (IVK)
mutex lock @ [4117+26+/linux-3.19-rc1/drivers/hid/hid-roccat.c]
Instance Signature: devices_lock
|
The Matching Pair Graph:
|
|
Function Name
|
Control Flow Graph (CFG)
|
Events Flow Graph (EFG)
|
Source Correspondence
|
|
roccat_open
|
|
|
[3852+11+/linux-3.19-rc1/drivers/hid/hid-roccat.c]
|